The OpenNET Project / Index page

[ новости /+++ | форум | теги | ]

Linux Foundation представил выпуск операционной системы OpenSwitch 2.3

23.06.2018 12:19 (MSK)

Представлен релиз сетевой операционной системы OpenSwitch 2.3 (OPX), которая развивается под эгидой организации Linux Foundation после передачи кода проекта компанией Hewlett Packard. После перехода под крыло Linux Foundation к разработке проекта также подключились такие компании, как Dell EMC, Cavium, Extreme Networks, LinkedIn, Inocybe Technologies, Metaswitch и Verizon Connect. Код проекта распространяется под лицензией Apache 2.0. Для тестирования системы можно использовать VirtualBox и Docker.

Операционная система OpenSwitch нацелена на оснащение модульных коммутаторов и маршрутизаторов, таких как коммутаторы HP Altoline, EdgeCore AS5712, более десятка моделей Dell EMC серии Z9*/S3*/S4*/S5/S6* и платформы, развиваемые проектом Open Compute. Из применяемых в сетевом оборудовании специализированных ASIC, предоставляющих аппаратные механизмы маршрутизации и перенаправления пакетов, поддерживаются чипы Helix4, Maverick, Qumran, Tomahawk, Trident2 и Trident2+ от компании Broadcom и XPliant от компании Cavium. Оборудование на базе OpenSwitch уже успешно внедрено в сетях некоторых провайдеров первого уровня (Tier 1). Платформа жестко не привязана к определённым реализациям сетевых служб и позволяет устанавливать отдельные стеки протоколов в виде приложений или микро-сервисов.

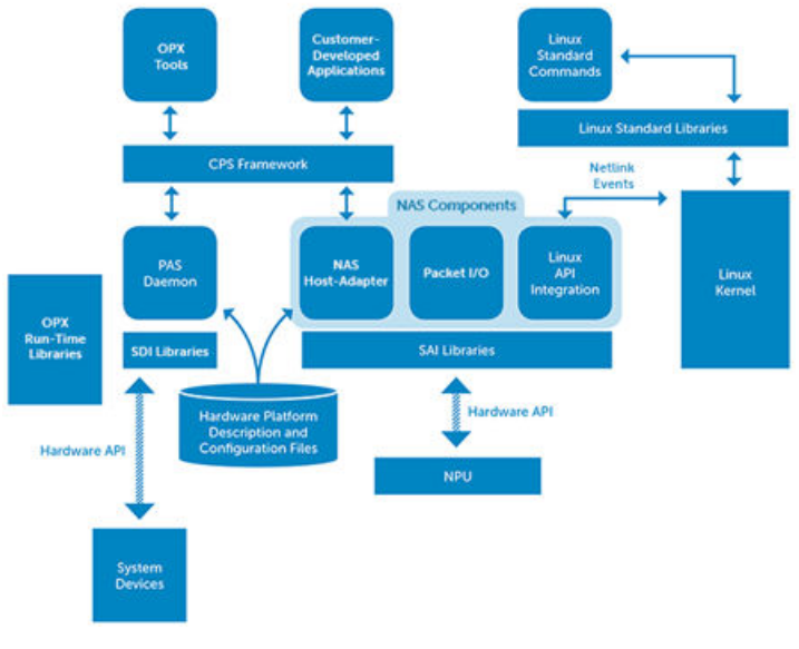
Основой OpenSwitch выступает ядро Linux, пакетная база Debian и ряд открытых проектов, таких как OpenVswitch, ISC DHCP, lldpd и Quagga. Протоколы маршрутизации реализованы через компоненты Quagga (ospfd, bgpd) или интеграцию с L2/L3-стеком SnapRoute. Взаимодействие с аппаратными механизмами коммутации и обработки сетевых пакетов осуществляется через специализированные сервисы NAS (Network Adaption Services) и SAI (Switch Abstraction Interface). Компоненты для интеграции с аппаратными платформами вынесены в сервисы PAS (Platform Adaptation Service) и SDI (System Device Interface), которые взаимодействуют с платформой через предоставляемые производителем драйверы.

Для управления предлагается web-интерфейс, IOS-подобный интерфейс командной строки и REST API, а также модули для Ansible, Chef, Puppet и Salt. Управление также может производиться при помощи RADIUS, TACACS+, SSHv2, SCP и SNMP. Для установки подготовлен инсталлятор и система сборки прошивок.

Основные новшества OpenSwitch 2.3:

  • Добавлен модуль для мониторинга через SNMP;
  • Обеспечена возможность использования для установки обновлений штатного пакетного менеджера APT (apt-get dist-upgrade);
  • Поддержка сохранения изменения конфигурации ACL;
  • Возможность удалённой аутентификации, управления доступом и централизованного аккаунтинга при помощи протоколов RADIUS и TACACS+;
  • Поддержка новых аппаратных платформ: коммутатора Dell EMC S5148F-ON на базе программируемого ASIC Cavium XPliant и Dell EMC S4200-ON на базе ASIC Broadcom Qumran;
  • Представлено несколько новых пакетов:
    • Apstra AOS (Intent-Based Networking) для автоматизации построения сетей датацентров;
    • Metaswitch CNP-Base-OPX - набор протоколов маршрутизации и управляющий интерфейс;
    • FRRouting - открытый стек протоколов маршрутизации (форк Quagga);
    • Cavium PacketTrakker - набор для обработки данных телеметрии для мониторинга производительности крупных сетей;
    • Broadcom Broadview - интерфейс управления коммутаторами;
    • hsflowd - система экспорта метрик о производительности, использующая протокол sFlow;
    • Inocybe - платформа для развёртывания SDN- и NFV- сетей на базе открытого кода OpenDaylight.


  1. Главная ссылка к новости (https://www.linuxfoundation.or...)
  2. OpenNews: Hewlett-Packard представил открытую сетевую операционную систему OpenSwitch
  3. OpenNews: Linux Foundation представил проект LinuxBoot для замены UEFI-прошивок
  4. OpenNews: Компания Microsoft открыла код Linux-системы для сетевых коммутаторов
  5. OpenNews: OpenBMC, стек для создания BMC-прошивок, перешёл под крыло Linux Foundation
  6. OpenNews: Facebook открыл реализацию платформы и протокола маршрутизации Open/R
Лицензия: CC BY 3.0
Короткая ссылка: https://opennet.ru/48829-openswitch
Ключевые слова: openswitch, switch
При перепечатке указание ссылки на opennet.ru обязательно


Обсуждение (27) Ajax | 1 уровень | Линейный | +/- | Раскрыть всё | RSS
  • 1.1, Аноним (1), 12:59, 23/06/2018 [ответить] [﹢﹢﹢] [ · · · ]  
  • +2 +/
    только не quagga, а FRR емнип
     
  • 1.2, Аноним (2), 13:32, 23/06/2018 [ответить] [﹢﹢﹢] [ · · · ]  
  • +1 +/
    Надеюсь Землин, сидя за своим Macbook, может по достоинству оценить достоинтсва OpenSwitch и Linux в частности
     
     
  • 2.3, Anonim (??), 16:24, 23/06/2018 [^] [^^] [^^^] [ответить]  
  • +/
    кто такой Землин? чем знаменит?
     
     
  • 3.4, Аноним84701 (ok), 16:42, 23/06/2018 [^] [^^] [^^^] [ответить]  
  • +5 +/
    > кто такой Землин? чем знаменит?

    Исполнительный директор Linux Foundation же.
    "Знаменит" вот этим:
    https://itsfoss.com/linux-foundation-head-uses-macos/
    > Linux Foundation Head Calls 2017 ‘Year of the Linux Desktop’… While Running Apple’s macOS Himself

    .
    > 4 years later, @jzemlin is still rocking an iPad and doing his slides under MacOS
    > — Matthew Garrett (@mjg59) September 10, 2017

    Ваш КО

     
     
  • 4.6, Школьник (ok), 18:15, 23/06/2018 [^] [^^] [^^^] [ответить]  
  • +1 +/
    Ооо, какой шикарный подгон! Спасибо, бро, ты мне сделал не то что день - месяц!

    ЗЫ И эти люди обвиняют нас в putty.exe!
    ЗЫЫ Буду честным - пишу это с MacBook Pro 2011, до него три года сидел на десктопе с фрёй, после чего понял, что ее место на сервере, где она и живет у меня в разных местах еще со времен 6.2-RELEASE.

     
     
  • 5.7, Аноним (7), 18:39, 23/06/2018 [^] [^^] [^^^] [ответить]  
  • +4 +/
    Что вы от них хотите? С ними уже давно всё понятно:
    https://www.zdnet.com/article/linux-foundation-microsofts-github-buy-is-a-win-
     
     
  • 6.16, Аноним (16), 10:23, 24/06/2018 [^] [^^] [^^^] [ответить]  
  • +/
    zdnet.com помойка рекламирующая микрософт, не стоит даже упоминания тут.
     
     
  • 7.17, Аноним (17), 15:06, 24/06/2018 [^] [^^] [^^^] [ответить]  
  • +/
    Вот вам сайт более авторитетной помойки https://www.linuxfoundation.org/blog/microsoft-buys-github-the-linux-foundatio
     
     
  • 8.20, Аноним (16), 06:29, 25/06/2018 [^] [^^] [^^^] [ответить]  
  • +/
    Дв и фиг с ними Не могу сказать, что вообще нуждаюсь в авторитетах в этом воп... текст свёрнут, показать
     
  • 4.8, Аноним (-), 18:48, 23/06/2018 [^] [^^] [^^^] [ответить]  
  • +/
    Ппц, вот это позор. Я помню видос с этой конференции, да...
     
  • 4.13, Аноним (13), 06:10, 24/06/2018 [^] [^^] [^^^] [ответить]  
  • +/
    Так-то и у Линуса макбук. https://www.opennet.ru/opennews/art.shtml?num=33220

    > В частности, Линус рассказал о своём опыте использования openSUSE на ноутбуке Macbook Air. Судя по всему терпение Линуса лопнуло и он разочаровался в данном дистрибутиве

    .

     
  • 4.18, Аноним (17), 15:10, 24/06/2018 [^] [^^] [^^^] [ответить]  
  • +1 +/
    Для тех, кто ещё не понял масштабов гешефта - его цитата: "Microsoft has become a top contributor to Linux"
    (с) https://www.linuxfoundation.org/blog/microsoft-buys-github-the-linux-foundatio
     
  • 2.5, IRASoldier (?), 17:08, 23/06/2018 [^] [^^] [^^^] [ответить]  
  • +/
    "Операционная система OpenSwitch нацелена на оснащение модульных коммутаторов и маршрутизаторов" - Землин должен юзать вместо макбука маршрутизатор?! Батенька, да у вас бред.
     
     
  • 3.10, НяшМяш (ok), 00:32, 24/06/2018 [^] [^^] [^^^] [ответить]  
  • +1 +/
    Если бы он был чувак из HP, которые изначально сделали OpenSwitch - тогда к нему не было бы претензий. А так это тот чувак, который в 2017 году провозгласил год линукс десктопа, сидя на яблоке.
     
     
  • 4.19, Аноним (19), 15:37, 24/06/2018 [^] [^^] [^^^] [ответить]  
  • +/
    Я давно уже понял что не он один а многие кто на винде, а кто на яблоке, но все они вместе жрут из фондов опенсорса, поэтому такой кошмар в опенсорсе и творится.
     
     
  • 5.22, Pofigist (?), 08:06, 25/06/2018 [^] [^^] [^^^] [ответить]  
  • +/
    И это - прекрасный показатель степени готовности линакса для десктопа. :)
     

  • 1.9, Аноним (9), 19:54, 23/06/2018 [ответить] [﹢﹢﹢] [ · · · ]  
  • +/
    По сравнению с мостами для виртуализации офигенно удобная штука.
     
  • 1.11, Аноним (11), 01:27, 24/06/2018 [ответить] [﹢﹢﹢] [ · · · ]  
  • +/
    >подключились такие компании, как
    >LinkedIn

    Это не их ли M$ купили?

     
     
  • 2.21, Аноним (16), 06:31, 25/06/2018 [^] [^^] [^^^] [ответить]  
  • +/
    ага

     

  • 1.12, Аноним (12), 05:30, 24/06/2018 [ответить] [﹢﹢﹢] [ · · · ]  
  • +/
    Мы используем GoBGP
     
  • 1.15, Аноним (16), 10:02, 24/06/2018 [ответить] [﹢﹢﹢] [ · · · ]  
  • +/
    > Основой OpenSwitch выступает ядро Linux, пакетная база Debian и ряд открытых проектов, таких как OpenVswitch, ISC DHCP, lldpd и Quagga.

    Как легко в наши дни Операционную Систему запилить! preseed файл поправил - создал ОС! Дениска с его дистрибутивом просто наивный школьник!

    Дебиан надо из дистрибутива во фреймворк для построения операционных систем (тм) переименовать!

     
     
  • 2.23, Pofigist (?), 08:09, 25/06/2018 [^] [^^] [^^^] [ответить]  
  • +/
    > Дебиан надо из дистрибутива во фреймворк для построения операционных систем (тм) переименовать!

    Собственно - он и есть конструктор для построения специализированных дистрибутивов. Ибо на основе него их сделано вагон и маленькая тележка. Хотя это конечно и глупость - делать эмбедед решениия на базе дебиана.

     
     
  • 3.24, ryoken (ok), 09:14, 25/06/2018 [^] [^^] [^^^] [ответить]  
  • +/
    > конечно и глупость - делать эмбедед решениия на базе дебиана.

    Дебиан всё ж вещь. Вот интересно, какой там объём памяти, внутреннего хранилища. А то так-то в нет-инстал варианте, если дебИнсталлер пустить в Инет - ставится вроде около 412 пакетов. И как они с зависимостями боролись?

     
     
  • 4.28, Аноним (28), 22:01, 25/06/2018 [^] [^^] [^^^] [ответить]  
  • +/
    Зависимости чаще всего решаются созданием своих мета-пакетов вместо дебиановских, либо правкой зависимостей и пересборкой конечных пакетов. Ничего суперсложного в этом нет, буквально 4-6 команд или скрипт на 50 строчек, с комментариями, проверками и т.п. Основное неудобство - надо будет свой репозиторий поднимать и поддерживать, но это тоже несложно.
     

  • 1.25, evkogan (?), 10:17, 25/06/2018 [ответить] [﹢﹢﹢] [ · · · ]  
  • +/
    Сама идея хороша.
    Но версия 2.3:
    Добавлен модуль для мониторинга через SNMP;
    Поддержка сохранения изменения конфигурации ACL;
    Возможность удалённой аутентификации, управления доступом и централизованного аккаунтинга при помощи протоколов RADIUS и TACACS+;
    hsflowd - система экспорта метрик о производительности, использующая протокол sFlow;

    А что этим можно было пользоваться без этого всего? Я имею ввиду где-то кроме дома, где tier есть?

     
     
  • 2.26, нах (?), 10:46, 25/06/2018 [^] [^^] [^^^] [ответить]  
  • +/
    ну впарили они кому-то из tier1 делловский блейд с встроенным в корзину этим чудом. Вот и всех достижений. Вы тот трэш, который идет внутри блейдовых корзин (часто вполне себе l3, но такой, что хоть стой, хоть падай) вот хоть раз пробовали использовать?

    "зато дешево", а на фоне хэпешных и edgecore'вских железок - хуже уже в общем-то и  некуда. Сойдет и "isc dhcpd" с frr за компанию.

    а пользоваться этим, очевидно, не стоило ни раньше, ни сейчас. Но выбора может и не быть.

     

  • 1.29, Аноним (29), 07:00, 26/06/2018 [ответить] [﹢﹢﹢] [ · · · ]  
  • +/
    А мне больше нравится интефейс и система команд аля JunOS (Vyatta, VyOS, EdjeOS).
    В EdjeOS так вообще, можно устанавливать свои пакеты из стандартного репозитария Debian (хоть и не рекомендуется).
     

     Добавить комментарий
    Имя:
    E-Mail:
    Текст:



    Партнёры:
    PostgresPro
    Inferno Solutions
    Hosting by Hoster.ru
    Хостинг:

    Закладки на сайте
    Проследить за страницей
    Created 1996-2026 by Maxim Chirkov
    Добавить, Поддержать, Вебмастеру