| 1.1, Аноним (1), 13:20, 21/01/2016 [ответить] [﹢﹢﹢] [ · · · ]
| +38 +/– |
Браузер построен на базе движка Chromium, нацелен на оберегание приватности пользователей.
Ясно, понятно.
| | |
| |
| |
| 3.44, Аноним (-), 14:47, 21/01/2016 [^] [^^] [^^^] [ответить]
| –18 +/– |
А то что Chrome это один из переименованных билдов Chromium'a как бы не намекает какая там отличная приватность пользователей?
| | |
| |
| 4.65, Аноним (-), 17:57, 21/01/2016 [^] [^^] [^^^] [ответить]
| +5 +/– |
Приватность пользователей там заметна в открытых исходниках, но зачем себя утруждать их чтением, можно же сразу потрындеть в комментах!
| | |
| |
| 5.74, Аноним (-), 18:38, 21/01/2016 [^] [^^] [^^^] [ответить]
| +8 +/– |
Давай расскажи нам прохладную былину, как ты по утрам за чаем исходники читаешь.
| | |
| 5.75, nonymous (?), 18:47, 21/01/2016 [^] [^^] [^^^] [ответить]
| +5 +/– |
> Приватность пользователей там заметна в открытых исходниках, но зачем себя утруждать их
> чтением, можно же сразу потрындеть в комментах!
Нахep их читать? Поставь хромиум, пройдись по всем настройках, chrome:flags, ключи командной строки интересные выбери. Запусти вайршарк, затем запусти хромиум. Как перестукивалось с гуглом, так и перестукивается.
| | |
| |
| |
| 7.92, anono (?), 20:06, 21/01/2016 [^] [^^] [^^^] [ответить]
| +/– | |
> У меня нет такого, возможно ты залогинен в гугле?
Чёрный список вредоносных дополнений и сайтов грузится время от времени. Так что его не видно постоянно.
| | |
| 7.103, nonymous (?), 21:31, 21/01/2016 [^] [^^] [^^^] [ответить]
| +/– | |
> У меня нет такого, возможно ты залогинен в гугле?
Исключено. Скорее, я что-то не добил в настройках, но где и что - чёрт его знает.
| | |
|
|
| 5.109, Аноним (-), 22:59, 21/01/2016 [^] [^^] [^^^] [ответить]
| +/– |
Не давно был скандал по поводу открытого браузера. Захочешь, легко найдёшь.
| | |
|
|
|
| 2.117, AlexAT (ok), 00:00, 22/01/2016 [^] [^^] [^^^] [ответить]
| +2 +/– |
Хуже
"приватности пользователей"
"контекстная реклама"
Поделил на 0.
| | |
|
| 1.2, A.Stahl (ok), 13:20, 21/01/2016 [ответить] [﹢﹢﹢] [ · · · ]
| +25 +/– |
>Brave не отказывается от рекламы, но применяет иной подход для её отображения - в браузер встроена собственная рекламная платформа
Закопать! Немедленно!
Он действительно думает, что его реклама офигенная, а остальная -- говно? Да он сам говно если так думает.
| | |
| |
| |
| 3.151, Аноним (151), 13:05, 22/01/2016 [^] [^^] [^^^] [ответить]
| +1 +/– |
Огнетушитель тут не поможет. Тут только всемирный потоп спасёт.
| | |
|
| 2.21, freehck (ok), 13:56, 21/01/2016 [^] [^^] [^^^] [ответить]
| +1 +/– |
Вообще-то это довольно разумный шаг: предполагается таким образом получить поддержку, и возможно даже спонсорство рекламных компаний. Как минимум с таким подходом к рекламе некоторые не станут вставлять палки в колёса.
К тому же, некоторые бесплатные сайты действительно не окупаются. Для таких вот страничек, вполне возможно, будет разумно обеспечить монетизцию за счёт баннеров. И при этом обезопасить пользователя от утечек данных о его интересах и перемещениях в вебе. И при этом ещё и доплатить пользователю, если я правильно понял.
Неужели это плохо? Как по мне, это прямо-таки золотая середина.
| | |
| |
| 3.26, A.Stahl (ok), 14:04, 21/01/2016 [^] [^^] [^^^] [ответить]
| +9 +/– |
>Для обеспечения приватности данные о перемещении пользователя не уходят за пределы системы пользователя и сохраняются в локальном хранилище
Где-то я это уже слышал. Ах да, Эппл как-то заявляла, что информация о передвижении пользователя никуда не отсылается, а хранится локально для <тут какой-то нелепый повод, который я уже не помню>. А потом оказалось, что из-за досадного бага-недоразумения информация таки отправлялась.
Увы и ах.
| | |
| |
| |
| 5.146, Аноним (-), 11:18, 22/01/2016 [^] [^^] [^^^] [ответить]
| –1 +/– | |
> Одно дело - закрытый Apple, другое - открытый Brave.
Никакой разницы. Если, что-то будет куда-то отправляться все заинтересованные это увидят в любом случае, а на разработку браузера не повлияют все равно. Или ты собрался поддерживать форк сабжа чтобы "из него не отправлялось" и юзать его единолично?
| | |
| |
| 6.153, freehck (ok), 17:44, 22/01/2016 [^] [^^] [^^^] [ответить]
| +1 +/– |
Потрясающе. Столько народу, и никто не удосужился прочитать новость.
| | |
|
|
|
| 3.28, A.Stahl (ok), 14:06, 21/01/2016 [^] [^^] [^^^] [ответить]
| +3 +/– |
>Brave даёт рекламодателям и владельцам сайтов средства для принятия решения на стороне клиента через специальный API, позволяющий учесть предпочтения текущего посетителя
Вот если бы Айк проталкивал этот АПИ как стандарт, а не пилил свой браузер, то, возможно, я бы ему и поверил.
А так получится, что никто этим АПИ пользоваться не будет (кому нужно писать коод ради одного браузера с тремя пользователями), а рекламный фильтр свой и ручной.
Как удобно, не правда ли?
| | |
| 3.29, Аноним (-), 14:08, 21/01/2016 [^] [^^] [^^^] [ответить]
| +1 +/– | |
>15% возьмёт себе Brave
Вообще-то это мошенничество.
Окулист прописал вам линзы и теперь требует 15% от вашей зарплаты.
| | |
| |
| 4.101, Аноним (-), 20:51, 21/01/2016 [^] [^^] [^^^] [ответить]
| +2 +/– |
>>15% возьмёт себе Brave
> Вообще-то это мошенничество.
> Окулист прописал вам линзы и теперь требует 15% от вашей зарплаты.
Что вы? Это американская практика (не так давно частично пришедшая и в Россию) в области здравохранения. Доктор, выписавший рецепт, получает свой процент от фармацевтической корпорации.
| | |
|
| 3.144, Аноним (-), 11:09, 22/01/2016 [^] [^^] [^^^] [ответить]
| +/– |
Только вот на приватность и безопасность пользователя всем включая самих пользователей плевать. За счет этого базу юзеров не набрать.
На лицо попытка создать свою рекламно-денежную пирамиду.
| | |
|
| 2.27, Aleks Revo (ok), 14:05, 21/01/2016 [^] [^^] [^^^] [ответить]
| +/– |
Больше всего интересно, кто будет платить за этот праздник жизни. Рекламодатели как могут борются с накруткой кликов, а тут пользователи будут кликать по рекламе за вознаграждение. Запасаемся попкорном - на рынке интернет рекламы грядут интересные времена =))
| | |
| |
| 3.37, Аноним (-), 14:27, 21/01/2016 [^] [^^] [^^^] [ответить]
| +5 +/– |
Если на моих сайтах будет хоть сколько то пользователей этого браузера, я его заблокирую, как заблокировал ie6. Мне не нужно что бы на моем сайте показывалась левая реклама, типа "установи ускоритель интернета", "увеличь член на 3 метра за неделю" и прочая виагра.
| | |
| |
| 4.145, Аноним (-), 11:14, 22/01/2016 [^] [^^] [^^^] [ответить]
| +/– |
> Если на моих сайтах будет хоть сколько то пользователей этого браузера, я
> его заблокирую, как заблокировал ie6. Мне не нужно что бы на
> моем сайте показывалась левая реклама, типа "установи ускоритель интернета", "увеличь
> член на 3 метра за неделю" и прочая виагра.
Адблокеров тоже блокируешь? ты же понимаешь, что тебя с твоими сайтами-визитками "заблокируют" быстрее?
Идея сабжа в том чтобы ты получал бабло с их рекламы тоже. Это даже не помешает юзать другие рекламные сети. Думаю 55% - не меньше чем у других рекламобарыг
| | |
|
|
| 2.34, Илья (??), 14:21, 21/01/2016 [^] [^^] [^^^] [ответить]
| +1 +/– |
Просто помимо нормального блокировщика рекламы вам нужно будет установить плагин, который отключит встроенный
| | |
| 2.54, ЯЯ (?), 17:00, 21/01/2016 [^] [^^] [^^^] [ответить]
| –1 +/– |
А Я(я) очень нравится этот подход, был бы рад если бы так было с самого начала (api для рекламы).
| | |
| 2.116, st17 (ok), 23:54, 21/01/2016 [^] [^^] [^^^] [ответить]
| –5 +/– |
Александр, вы можете повторить себе эти слова глядя в зеркало?
PS.Юниксоиды, сторонники свободного прогрммного обеспечения, свободы развития, мнений и сотрудничества, почему плюсами поощряется невежество и оскорблерния персонажа Александра A.Stahl?
| | |
|
| |
| |
| |
| 4.41, Аноним (-), 14:42, 21/01/2016 [^] [^^] [^^^] [ответить]
| –2 +/– |
Альтернативу чему? XUL?
Ну там рак предстательной железы, нейрофиброматоз, лучевая болезнь.
Или вы не про ощущения от использования/разработки?
| | |
| |
| 5.47, Аноним (-), 15:14, 21/01/2016 [^] [^^] [^^^] [ответить]
| +5 +/– |
Тебя, придурка, спросили об альтернативе, а не о тех болячках которыми ты страдаешь с детства.
| | |
| |
| 6.51, Аноним (-), 16:16, 21/01/2016 [^] [^^] [^^^] [ответить]
| –1 +/– |
А разве рак предстательной железы не альтернатива XUL? По моему, вполне.
| | |
|
|
|
|
|
| 1.11, iPony (?), 13:32, 21/01/2016 [ответить] [﹢﹢﹢] [ · · · ]
| +/– | |
> Версия для iOS основана на Firefox.
Который в свою очередь на WebKit :)
| | |
| |
| 2.16, svicer (ok), 13:39, 21/01/2016 [^] [^^] [^^^] [ответить]
| +1 +/– |
попытка со здравым смыслом, данные о пользователе хранятся у пользователя(или в облаке если пользователь захочет).
| | |
| |
| 3.19, Аноним (-), 13:50, 21/01/2016 [^] [^^] [^^^] [ответить]
| +7 +/– |
"Наш новый бронежилет 100% защитит вас от изнасилования. Но с другой стороны, насильники тоже люди, и о них тоже надо заботится, поэтому в броню встроена кнопочка, при нажатии на которую с вас спадут штаны и вас поставит раком."
И волки сыты и попки целы.
| | |
|
|
| |
| 2.58, Аноним (-), 17:11, 21/01/2016 [^] [^^] [^^^] [ответить]
| +1 +/– |
>браузер построен на базе Chromium
>>дальше можно не читать
Лучшее бы на Gecko сделали...
| | |
| |
| 3.137, anonimous (?), 07:52, 22/01/2016 [^] [^^] [^^^] [ответить]
| +1 +/– |
Точно. Взяли бы Gecko, V8, и совместили. Или WebKit и SpiderMonkey. А так да, еще одна сборка хромиума.
| | |
|
|
| 1.22, Аноним (-), 13:57, 21/01/2016 [ответить] [﹢﹢﹢] [ · · · ]
| +1 +/– | |
>Реклама... контекстная реклама... данные пользователя...
В капиталистическом обществе существует только один тип отношений:
Покупатель -> Деньги -> Продавец -> Товар -> Покупатель.
Если вы обнаружили что ни вы не платите деньги, ни вам не платят деньги то вы - Товар.
| | |
| |
| |
| |
| 4.98, dimqua (ok), 20:22, 21/01/2016 [^] [^^] [^^^] [ответить]
| +/– |
На рынке потребители такой же товар, как и работники, которые его производят.
| | |
|
|
| 2.88, dimqua (ok), 19:49, 21/01/2016 [^] [^^] [^^^] [ответить]
| +/– |
Да и сама реклама пропагандирует консьюмеризм и его идеи, в этом её суть, уже поэтому не может быть хорошей и плохой рекламы.
| | |
|
| |
| |
| |
| |
| |
| 6.62, Аноним (-), 17:43, 21/01/2016 [^] [^^] [^^^] [ответить]
| +1 +/– |
Ты не можешь установить превью браузера? Ну и чего ты забыл в линуксе?
| | |
| |
| 7.63, Аноним (-), 17:46, 21/01/2016 [^] [^^] [^^^] [ответить]
| –2 +/– |
а потом они удивляются почему линукс никто не использует - потому что люди хотят жить и веселиться, а не компилять браузер.
| | |
| |
| 8.76, Аноним (-), 18:54, 21/01/2016 [^] [^^] [^^^] [ответить] | +2 +/– | Т е ручками, обложившись стандартами Си, плюсов и таблицами с опкодами от интел... текст свёрнут, показать | | |
| |
| 9.152, Аноним (-), 13:27, 22/01/2016 [^] [^^] [^^^] [ответить] | –1 +/– | редко встретишь бухгалтера или манагера компилящего себе браузер для похода в со... текст свёрнут, показать | | |
|
| 8.79, Аноним (-), 19:00, 21/01/2016 [^] [^^] [^^^] [ответить] | +/– | Люди, которые хотя жить и веселиться виндyзятники, как я понимаю тебя , сейчас ... текст свёрнут, показать | | |
|
|
|
|
|
|
|
| 1.25, Chfhf (?), 14:02, 21/01/2016 [ответить] [﹢﹢﹢] [ · · · ]
| +3 +/– | |
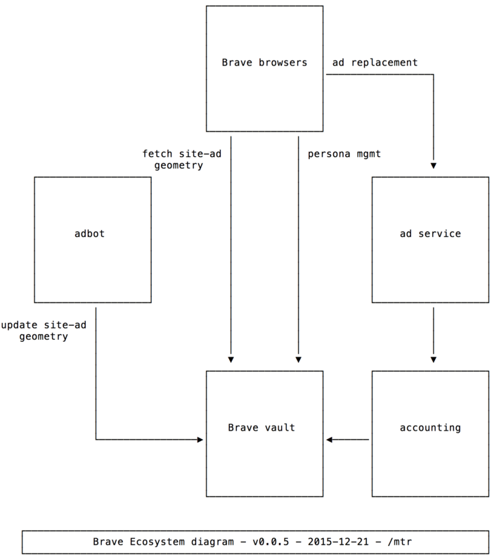
"Тем не менее, Brave не отказывается от рекламы, но применяет иной подход для её отображения - в браузер встроена собственная рекламная платформа, обеспечивающая замену рекламных блоков на страницах. "
Каков хитрец)
| | |
| 1.33, Аноним (-), 14:20, 21/01/2016 [ответить] [﹢﹢﹢] [ · · · ]
| +16 +/– |
Т. е. Брендон Айк склепал за два дня браузер на основе Хромиума, встроил туда троян который подменяет одну рекламу другой и хочет за это 15%?
Срочно вызывайте отряд боевых ЛГБT-активистов, у них есть клиент.
| | |
| |
| 2.71, Какаянахренразница (ok), 18:25, 21/01/2016 [^] [^^] [^^^] [ответить]
| +5 +/– |
> Срочно вызывайте отряд боевых ЛГБT-активистов, у них есть клиент.
А это не тот, которого попёрли за недостаток толерантности?
| | |
|
| 1.36, RazrFalcon (ok), 14:25, 21/01/2016 [ответить] [﹢﹢﹢] [ · · · ]
| +5 +/– |
Chromium + AdBlock = Новый браузер. Дожили.
Это даже хуже истории с Visual Studio Code.
| | |
| |
| |
| 3.46, КО (?), 15:07, 21/01/2016 [^] [^^] [^^^] [ответить]
| +1 +/– |
Соколик попутно пошутил на тему белых списков AdBlock.
| | |
|
| 2.158, Аноним (-), 22:10, 27/01/2016 [^] [^^] [^^^] [ответить]
| +/– |
не, наоборот !
автор - "запилил рекламу Внутрь браузера" ;)
пиаря ету "мегафичу" как "полностью контроллируемую", равно как и поток данных пользователя/о пользователе.
по-моему американские маркетологи/продаваны - ...нулись совсем :/
"браузер с adblock" это хреновины вроде quipzilla-ы и форки файрфокса с оными(вроде вложенного в Knoppix, например ;)
| | |
|
| |
| 2.95, Аноним (-), 20:16, 21/01/2016 [^] [^^] [^^^] [ответить]
| +3 +/– | |
> если ЭТО взлетит - предлагаю валить с этой планеты
на этом и полетите, ага
| | |
|
| |
| 2.70, rvs2016 (ok), 18:24, 21/01/2016 [^] [^^] [^^^] [ответить]
| –1 +/– |
> Еще одна Опера, зачем делать целый браузер, ну запилили бы дополнение
Так дополнение же надо устанавливать. Кто ж его установит? А тут браузер только установил и уже попался! :-)
| | |
|
| 1.66, Aleksandru (?), 17:57, 21/01/2016 [ответить] [﹢﹢﹢] [ · · · ]
| +/– |
"Бренден Айк (Brendan Eich), создатель языка JavaScript и бывший руководитель Mozilla"
Ну наконец то я понял, почему в фирефоксе так тормозят джава-скрипты.
| | |
| 1.68, Аноним (68), 18:10, 21/01/2016 [ответить] [﹢﹢﹢] [ · · · ]
| +/– |
Режет рекламу и баннеры в дефолте,сходите с таким на www.cnews.ru,узнаете что убивать рекламу не везде можно бесплатно.
| | |
| |
| 2.96, Аноним (-), 20:17, 21/01/2016 [^] [^^] [^^^] [ответить]
| +3 +/– |
> Режет рекламу и баннеры в дефолте,сходите с таким на www.cnews.ru,узнаете что убивать
> рекламу не везде можно бесплатно.
как будто люди потеряют от того, что не сходят на cnews
| | |
|
| 1.72, rvs2016 (ok), 18:27, 21/01/2016 [ответить] [﹢﹢﹢] [ · · · ]
| –1 +/– |
Короче чувак решил присосаться к чужим деньгам!
Хотя идея делиться с юзерами деньгами за рекламу интересна тем, что некоторые из них перестанут пытаться валить рекламу из браузеров всякими там адблоками.
| | |
| 1.78, dimqua (ok), 18:58, 21/01/2016 [ответить] [﹢﹢﹢] [ · · · ]
| +1 +/– |
> реклама является единственным средством существования для сайтов бесплатно предоставляющих доступ к контенту
1) Это не так. Каждый может перечислить деньги владельцам сайта добровольно. Но, разумеется, никто не станет делать этого, если сайт не предоставляет никакого полезного контента.
2) То же самое обычно говорят и про телевидение. Мол, телеканал обанкротится, если на нём не будет рекламы. Ну и что? Разве общество чего-то лишится, если набитый рекламой рассадник идиотизма прекратит своё существование? Нет, разве что кучки рекламщиков. Тогда в чём проблема? Не окупается твой веб-сайт, значит нечего его делать. Серьезно, никто же не заставляет.
Короче, я не вижу причин почему пользователи должны смотреть рекламу и поддерживать всю эту индустрию, цель которой - тщательная промывка мозгов.
| | |
| |
| 2.81, Аноним (-), 19:05, 21/01/2016 [^] [^^] [^^^] [ответить]
| +/– |
1) Включи мозг, пожертвования - это всегда жалкие копейки.
2) Ты чтота сказать пытался?
| | |
| |
| 3.83, dimqua (ok), 19:20, 21/01/2016 [^] [^^] [^^^] [ответить]
| +/– |
Ответ на пункт 1 дан в моём пункте 2.
> Ты чтота сказать пытался?
Пожертвования - это отличный способ финансирования. Люди не станут добровольно финансировать вещи, которые считают аморальными или вредными. Зато рекламщики, которых интересует только профит, с радостью размещают свою рекламу везде. А мы смотрим.
Не надо воспринимать рекламу, как данность, даже не ставя под сомнение её необходимость.
| | |
| |
| 4.97, Аноним (-), 20:21, 21/01/2016 [^] [^^] [^^^] [ответить]
| +/– | |
реклама всего-лишь следствие теперешнего финансового мироустройства
| | |
|
|
| 2.126, soarin (ok), 04:55, 22/01/2016 [^] [^^] [^^^] [ответить]
| –1 +/– |
> "Каждый может перечислить деньги владельцам сайта добровольно. Но, разумеется, практически никто не станет делать этого."
Вот так правильнее. Люди не готовы платить сайтам за контент. Это вывод реальный и на практике. А не с твоего теоретического дивана.
| | |
| |
| 3.129, dimqua (ok), 05:21, 22/01/2016 [^] [^^] [^^^] [ответить]
| +/– |
> Люди не готовы платить сайтам за контент.
Не не готовы, а они не привыкли. А не привыкли потому что думают, что всё покроет реклама и что-то подобное. Тут ситуация такая же как и с копирастией. Авторы могли бы получать доход напрямую от читателей, но прибегают к услугам издателей. Кто виноват? Если фильмы окупаются за счёт проката, откуда возникнет стимул платить добровольно даже за хорошие фильмы? На большинстве сайтов даже нет кнопки donate какой смысл говорить, что они не работают.
> Это вывод реальный и на практике.
Если несколько бесполезных сайтов не получило достаточно пожертвований, то это не показатель. Закройте полезный проект, скажем, Википедию. Вы думаете, что люди станут сидеть без неё и не соберут сколько ей там надо? Разумеется, нет, потому что это того не стоит.
| | |
| |
| 4.130, arisu (ok), 05:30, 22/01/2016 [^] [^^] [^^^] [ответить]
| +1 +/– |
верно. и не будет никто платить, пока хоть какая‐то реклама на сайтах крутится. потому что дихотомия: или донаты, или реклама. а особо хитрые получают шиш вместо донатов и адблокер, натурально.
| | |
| 4.135, iPony (?), 07:11, 22/01/2016 [^] [^^] [^^^] [ответить] | –1 +/– | Ну я и говорю, что живешь в стране розовых пони Какую то ерунду говоришь про Са... большой текст свёрнут, показать | | |
| |
| 5.139, dimqua (ok), 08:59, 22/01/2016 [^] [^^] [^^^] [ответить] | +/– |  Потому что гиков мало, или может, потому что эти сайты им не очень нужны Всё ве... большой текст свёрнут, показать | | |
|
|
|
|
| 1.84, Аноним (-), 19:24, 21/01/2016 [ответить] [﹢﹢﹢] [ · · · ]
| –2 +/– | |
>на базе движка Chromium
Да сколько ж можно-то, а? Хотя это лучше, чем мода на дистры...
| | |
| 1.87, Аноним (-), 19:42, 21/01/2016 [ответить] [﹢﹢﹢] [ · · · ]
| +/– |
И как бы я жил без таких новостей?
Значит, сегодня создать новый браузер означает взять готовый и перепилить рекламу. Интересно, найдётся хоть один кто реально напишет новое?
| | |
| 1.90, th3m3 (ok), 20:01, 21/01/2016 [ответить] [﹢﹢﹢] [ · · · ]
| +4 +/– |
>>Браузер построен на базе движка Chromium
Очередной Хромиум со встроенными плагинами. Закапывайте.
| | |
| 1.100, Нанобот (ok), 20:45, 21/01/2016 [ответить] [﹢﹢﹢] [ · · · ]
| –2 +/– |
>на стороне клиента через специальный API, позволяющий учесть предпочтения текущего посетителя
предлагаю доработать этот специальный API, чтобы он прибивал все скрипты, которые будут пытаться его использовать
| | |
| 1.113, Мазохист (ok), 23:22, 21/01/2016 [ответить] [﹢﹢﹢] [ · · · ]
| +3 +/– |
> Браузер построен на базе движка Chromium
Спасибо, как то не хочется! Я лучше с SeaMonkey останусь!
| | |
| 1.114, Аноним (-), 23:40, 21/01/2016 [ответить] [﹢﹢﹢] [ · · · ]
| +4 +/– | |
> создатель языка JavaScript
Нет спасибо. Этого самого его скрипта вполне хватает.
| | |
| 1.119, Аноним (-), 00:20, 22/01/2016 [ответить] [﹢﹢﹢] [ · · · ]
| +2 +/– | |
> Браузер построен на базе движка Chromium
Понятно. Вертикальных табов не будет. Значит в морг. Следующий!
| | |
| |
| 2.157, Аноним (-), 15:46, 23/01/2016 [^] [^^] [^^^] [ответить]
| +/– |
Он на электроне, там можно замутить вертикальные и какие хотите табы, потому что они делаются так же на html.
| | |
|
| 1.122, Аноним (-), 03:17, 22/01/2016 [ответить] [﹢﹢﹢] [ · · · ]
| +1 +/– |
Популяризация вырезалок рекламы - плохая идея. Пока ими пользовались исключительно "продвинутые пользователи", которые знали зачем и как (а также их родители и прочие подопечные) - рекламные площадки спокойно их игнорировали и продолжали зарабатывать на остальных, все имели что хотели. Теперь же, когда вырезание рекламы становится мэйнстримом, страдают и бесплатные сайты, зарабатывающие на показах рекламы, и сами не желающие смотреть рекламу посетители т.к. рекламопоказыватели ищут способы борьбы с ними на разных уровнях, изголяясь с кодом страницы и встраивая рекламу жёстко непосредвтсенно в контент (особенно в видео).
| | |
| 1.123, Аноним (-), 03:48, 22/01/2016 [ответить] [﹢﹢﹢] [ · · · ]
| +/– |
"в браузер встроена собственная рекламная платформа, обеспечивающая замену рекламных блоков на страницах" - это просто шедеврально!
| | |
| 1.124, Аноним (-), 04:09, 22/01/2016 [ответить] [﹢﹢﹢] [ · · · ]
| –2 +/– |
Популяризация вырезалок рекламы - плохая идея. Пока ими пользовались исключительно "продвинутые пользователи", которые знали зачем и как (а также их родители и прочие подопечные) - рекламные площадки спокойно их игнорировали и продолжали зарабатывать на остальных, все имели что хотели. Теперь же, когда вырезание рекламы становится мэйнстримом, страдают и бесплатные сайты, зарабатывающие на показах рекламы, и сами не желающие смотреть рекламу посетители т.к. рекламопоказыватели ищут способы борьбы с ними на разных уровнях, изголяясь с кодом страницы и встраивая рекламу жёстко непосредвтсенно в контент (особенно в видео).
| | |
| |
| 2.128, dimqua (ok), 05:06, 22/01/2016 [^] [^^] [^^^] [ответить]
| +2 +/– |
Вчера adblock использовали только гики, сегодня и нубы - это неизбежно. Вчера рекламу можно было легко заблокировать, сегодня уже всё сложнее. Потому что когда есть возможность, её обязательно применят, когда будет нужно. Так вот следует не боятся таких ситуаций, необходимо с ними что-то делать, допустим, разрабатывать более совершенные блокировщики рекламы. А лучше вообще не посещать сайты, на которых нельзя отключить рекламу (или очень трудно) - пускай сами её и смотрят.
| | |
| |
| 3.131, arisu (ok), 05:33, 22/01/2016 [^] [^^] [^^^] [ответить]
| +/– |
> Вчера рекламу можно было легко заблокировать, сегодня уже всё сложнее.
что характерно: и вчера можно было без труда, и сегодня элементарно. подавляющее большинство рекламы (и, кстати, всё большее её количество) режется простым отключением js и запретом 3rd-party requests.
| | |
| |
| 4.132, dimqua (ok), 05:48, 22/01/2016 [^] [^^] [^^^] [ответить]
| +/– |
То есть, фактически, по белым спискам. А раньше было достаточно отключить Flash. :-D
| | |
| |
| 5.133, arisu (ok), 06:02, 22/01/2016 [^] [^^] [^^^] [ответить]
| +/– |
> То есть, фактически, по белым спискам.
а что, есть какой‐то смысл делать иначе? сайты дегенератов, которые не могут показать даже строчки текста без многомегабайтовых скриптов, нужны примерно так же, как чирей на заднице.
| | |
|
|
|
|
| 1.125, Аноним (-), 04:28, 22/01/2016 [ответить] [﹢﹢﹢] [ · · · ]
| –1 +/– | |
Лучше бы встраивали ТОРы и ВПНы чтобы вот эти вот вещи стали экстримом и в результате
1. Администраторы сайтов стали бы заботиться о корректной работе с такими пользователями
2. Использующие шифрование пользователи перестали бы выделяться на фоне других в логах провайдеров
| | |
| 1.127, arisu (ok), 05:05, 22/01/2016 [ответить] [﹢﹢﹢] [ · · · ]
| +2 +/– |
> в браузер встроена собственная рекламная платформа
наЎ — это вон туда.
| | |
| 1.134, Аноним (-), 06:54, 22/01/2016 [ответить] [﹢﹢﹢] [ · · · ]
| +/– | |
> 10-15% получит непосредственно пользователь браузера.
Это вообще ничто, если пользователь не будет просматривать по 10 000 страниц каждый день.
| | |
| 1.142, Аноним (-), 09:25, 22/01/2016 [ответить] [﹢﹢﹢] [ · · · ]
| –3 +/– |
Вот разработали бы ещё один движок браузерный, а то плодить патчсеты для Chromium'а и называть это браузером смешно. Болгеносы, блин
| | |
| 1.148, Аноним (-), 11:44, 22/01/2016 [ответить] [﹢﹢﹢] [ · · · ]
| +1 +/– |
Я уже подумал, что действительно что-то новое, а потом дочитал до слова "Chromium".
| | |
| |
| 2.150, arisu (ok), 12:14, 22/01/2016 [^] [^^] [^^^] [ответить]
| –1 +/– |
> А я надеялся на то, что он запилит форк лисы.
ты что, там он уже был, понимает, что этот корабль не спасти.
| | |
|
| 1.154, svicer (ok), 18:42, 22/01/2016 [ответить] [﹢﹢﹢] [ · · · ]
| –1 +/– |
Не собрался на archlinux - беда, беда... Теперь у меня не будет подмены рекламы на скриншоты с ней же...
| | |
| 1.156, privation (?), 11:47, 23/01/2016 [ответить] [﹢﹢﹢] [ · · · ]
| –1 +/– |
лучше бы он сделал безопасное автономное и совместимое шифрование на клиенте уровня gnupg
| | |
| 1.160, SNOW (?), 19:27, 03/11/2020 [ответить] [﹢﹢﹢] [ · · · ]
| +/– |
Невозможно играть в игру через этот браузер, не работает адобе флеш плеер! Написано при входе в игру, что он заблокирован! А разблокировать в функциях неактивно! Как быть?
| | |
| |
| 2.161, Онаним (?), 19:28, 03/11/2020 [^] [^^] [^^^] [ответить]
| +/– |
Забудь. Адобе флеш плеера больше нет, и работать везде он перестанет очень скоро.
| | |
|
|